讨论 广湛高铁环境影响评价信息公告发布。电白设置茂名南和马踏两站 (2人在浏览)

南北线争的广发论坛都倒闭了。。
 
瓦当时也说过也有这感觉,貌似可能或者与阳江的走向有点关联?真不要小看阳江,占尽天时地利人和,常副省,现令户籍,茂副市调任常务~向沿海经济带发展如火如潮~
 
最后编辑:
瓦还想借此帖问下,以后深茂快铁,深江段做好后,深湛快铁还会进广卅南站吗?会否直接在江门~中山~东莞~深圳~??
 
这是最后确定的方案吗?未必吧,好象正式媒体未有报道!
 
这是最后确定的方案吗?未必吧,好象正式媒体未有报道!
这个是省铁投发的环评公告,铁路都是他出钱建的,还不够官方?并且茂名已经开始征地
 
环评还没审批,只是公示建设项目
 
等那帮佬去推翻再说另一个方案。
 
经水东?水东哪有地啊?拆谁的房建?在共青河建是最近水东了。

水东镇有地未开发,安乐村委会蓝田坡村委会大把荔枝岭有兴趣开发?
记得军训基地那边的荔枝林吗?
 
其实这只是第一次环评,还有变数
 
经阳江必定要走马踏,阳江不简单。
 
http://bbs.0759home.com/dispbbs.asp?boardid=323&Id=81255
重磅!投资达840亿,时速350KM广湛高铁获国家发改委正式批准!
930843f2cdf749df8d224775e3e192de.gif
Post By:2018/11/28 16:31:00 【只看该作者



重磅消息!!!

预告了很久的

万众瞩目规划已久的广湛高铁

近日正式获得国家发改委批准!

最快将于2019年1月开建!

预计2022年8月建成!

930843f2cdf749df8d224775e3e192de.png


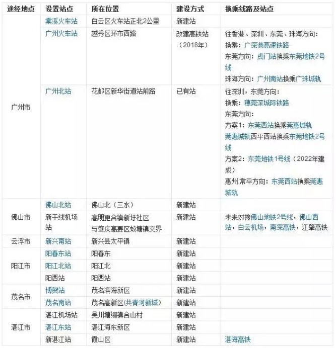
广湛高铁线路全长412公里,广湛客运专线时速拟设计为350公里,投资预估840亿元。由广州枢纽棠溪站引出,经佛山、珠三角新干线机场、云浮市新兴县、阳江市阳春及阳西、茂名南、湛江国际机场(吴川塘缀),引入湛江市。广湛高铁项目将由广东珠江投资管理集团有限公司投资建设,将于2019年1月开建。

930843f2cdf749df8d224775e3e192de.png


目前广湛客专项目取得了阶段性成果,省已原则同意采用中线方案,即沿广州枢纽棠溪站引出,经佛山、珠三角新干线机场、云浮市新兴县、阳江市阳春及阳江西、茂名南、湛江国际机场,引入湛江市。

广湛高铁项目进展历程

回顾2018数月来

广湛高铁项目进展

广湛高铁动态轨迹:

2018年5月

佛山北站、新兴南站、阳江北站、阳西站、博贺站、茂名南站、湛江机场站、新湛江站,在今年5月的一次项目调研中提到或将设置这些为站点。

2018年6月

《南方日报》6月4日报道指出:广湛高铁今年也有望动工建设。

2018年7月

铁路局研讨会议就项目线路宏观走向方案、引入广州、湛江枢纽方案等进行了讨论。并进行了多地的现场踏勘,先后踏勘了新湛江北站、湛江站、跨海隧道等地点区间线路方案中的湛江国际机场、化州、高州、信宜、茂名站、阳江、阳春、恩平、云浮、罗定、新兴、新干线机场、丹灶等地点广州枢纽内的佛山西站、佛山站、佛山至佛山东沿广三高速段、广园西路等地点。

2018年9月

中铁第四勘察设计院日前公布了改建铁路广州铁路枢纽新建广州白云站(棠溪站)环评报告中说提到:规划为广州枢纽主要客站之一的广州白云站,将会预留广湛高铁等需同步实施的工程

2018年11月

事关广东区域协调发展大计的重大交通基础设施项目——时速350公里广湛高铁正式立项,投资高达840亿,并得到国家发改委批准!

930843f2cdf749df8d224775e3e192de.png


根据广东省铁路建设投资集团有限公司介绍,目前正在推进前期工作的广州至湛江铁路项目(即广湛高铁)是满足粤港澳大湾区对接粤西、实现均衡发展的重要载体。

广湛高铁是广东省内东西向高速新通道和串联长三角、海西、珠三角、北部湾及东盟货易区的沿海高速新通道组成部分。

规划线路研究方案站点

930843f2cdf749df8d224775e3e192de.png


广湛高铁建成后

湛江将真正融入珠三角两小时交通圈

为湛江带来更多的发展机遇
 
广州湛江只要2小时!广湛高铁10月将动工!还有一大波好消息
930843f2cdf749df8d224775e3e192de.jpeg

广州日报

03-1119:41
随着2018年7月1日深湛铁路的开通

包括湛江在内的粤西地区

结束了不通高铁的历史

正式跨入“高铁时代”

930843f2cdf749df8d224775e3e192de.gif

十三届全国人大二次会议期间

全国人大代表、湛江市市长姜建军接受采访时透露

连接珠三角和粤西地区的又一条高铁——

广湛高铁有望于今年10月动工

设计时速350公里

930843f2cdf749df8d224775e3e192de.gif

通车之后

广州到湛江的时间将缩至2小时以内

该高铁的始发站是广州火车站

终点站也在湛江中心城区

将实现高铁从中心城区到中心城区的对接

930843f2cdf749df8d224775e3e192de.jpeg

速度有多快?

目前粤西唯一一条高铁——

江湛铁路时速200公里左右

广湛铁路时速拟设计为350公里

全长约421公里

规划铁路线路从广州出发

途经佛山、肇庆、云浮、阳江、茂名

终至湛江

广湛铁路通车后

广州湛江只要两个小时!!!

这就是传说中的 真 · 高铁!

设有哪些站点?

规划线路起于广州(棠溪站)

经佛山、云浮、阳江、茂名

终点站是新湛江站

全线拟设棠溪、佛山北、新干线机场、新兴南、阳春东、阳江西、博贺、茂名南、湛江国际机场、海东新区、新湛江站共11座车站;其中,棠溪、茂名南、新湛江站 为客运站。 在湛江共设3个站点,分别是湛江机场站、海东新区、新湛江站,三个站点分别在霞山区、海东新区以及吴川的合山村。

预计何时投入使用?

姜建军表示

广州火车站目前还在运营中

还要腾空之后进行改造

改造以后

新建的广湛高铁就会进入到新的广州站

大约5年后

广湛高铁能建成通车

什么时候动工?

姜建军表示

根据全省统一部署计划

广湛高铁将于2019年10月份动工

2018年已经完成了初步设计评审

930843f2cdf749df8d224775e3e192de.gif

广湛铁路又称广湛客运专线

是广东省铁路建设的一号工程

也是我省铁路建设历史上标准最高、线路最长、

投资最大、方案最复杂的铁路

承担了珠三角与粤西地区之间的城际铁路功能

对实现珠三角与广西北部湾

以及海南等区域的快速连通

具有重大意义

建成开通后实现了高铁从中心城区到中心城区的对接。

广湛高铁建成通车后,

粤西将真正融入粤港澳大湾区两小时的生活交通圈。

930843f2cdf749df8d224775e3e192de.jpeg
 
超14000亿高铁项目即将开工!广湛高铁计划2019年1月开工!总投资840亿!
湛江资讯 2018-11-25 23:47:16
a35d963f4b636645779a35b74709da83.gif
点击上面蓝字免费订阅

湛江资讯一个有内涵的公众号!

●广告 ●合作 投稿/微信号:ibaby3589或邮箱:1094955837@qq.com 商务合作微信:wukangen

中国史上铁路开工建设的最热潮即将到来,超过14000亿高铁项目来袭。36个大型高铁项目,总投资超14000亿,其中就包括广湛高铁,,计划总投资840亿元,计划开工时间是2019年1月。

根据基建通大数据的统计,我们接来下即将要开工的大型高铁项目有35个,总投资超14000亿元:

a35d963f4b636645779a35b74709da83.jpeg

超14000亿元的铁路投资,花在哪些地方?

下半年以来,国家发改委已经批复了包头至银川铁路银川至惠农段、上海经苏州至湖州段、重庆至黔江等三个高铁项目(后两个项目计划于2018年年内开工)可研报告,总里程529.14公里,总投资1031.65亿元。

其中与我们湛江相关的有两条高铁项目,分别投资840亿元、144亿元!

广湛高铁

a35d963f4b636645779a35b74709da83.jpeg

广湛高铁时速拟设计为350公里,全长约421公里,规划铁路线路从广州出发,途经佛山、肇庆、云浮、阳江、茂名、湛江等地,终至湛江西站。

广湛高铁由广东珠江投资管理集团有限公司投资建设,建成后将大大减轻广州南站的客流压力,与广珠城轨及深圳至湛江铁路的客流形成错位运营,同时广湛高铁还会接入广州火车站及粤西国际机场。

a35d963f4b636645779a35b74709da83.jpeg

预计开通后,将大幅度缩短城际之间的距离,复兴号运行时速350公里,届时从广州到湛江将在1.5小时内直达,粤西将融入珠三角两小时经济生活圈,粤西地区将真正跨入高铁时代!

湛海高铁


这是一条真正到咱们徐闻的高铁了,设计全长:130公里,时速:250km/h,沿线地区:湛江-海安。项目计划建设时间为2019年。现在2019年马上就要来咯!

a35d963f4b636645779a35b74709da83.jpeg

总投资14000亿元

中国高铁腾飞是时代就要来了

也许以后我们出门想去哪里都是超级方便的

高铁接通全国各地!

a35d963f4b636645779a35b74709da83.gif
 

正在浏览此帖子的用户

后退
顶部