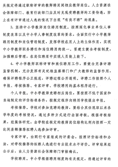
五 五笔拼音 幼儿园 注册 2016-10-17 消息 16 反馈评分 1 点数 0 年龄 26 性别 男 2016-10-26 #1 近段时间来总会听到同事、同学聊到职称聘任,有喜悦的,有唉声叹气的,也有怨恨,也难怪,评上都几年了。这里说个同学的“怨恨”,听说其学校有足够岗位解决高职低聘人员的,但学校硬硬要留出几个用于正常晋升职称岗位数,,,还是给大家看看文件吧,自己相关的文件居然自已都找不到来看 附件 电机编201610号印发茂名市电白区中小学校机构编制方案的通知.pdf 电机编201610号印发茂名市电白区中小学校机构编制方案的通知.pdf 2.2 MB · 查看: 617
近段时间来总会听到同事、同学聊到职称聘任,有喜悦的,有唉声叹气的,也有怨恨,也难怪,评上都几年了。这里说个同学的“怨恨”,听说其学校有足够岗位解决高职低聘人员的,但学校硬硬要留出几个用于正常晋升职称岗位数,,,还是给大家看看文件吧,自己相关的文件居然自已都找不到来看
五 五笔拼音 幼儿园 注册 2016-10-17 消息 16 反馈评分 1 点数 0 年龄 26 性别 男 2016-10-26 #2 不会看的,我截些出来 浏览附件353202 浏览附件353204 浏览附件353205 附件 1.jpg 32.9 KB · 查看: 446 2.jpg 90.9 KB · 查看: 476 3.jpg 81.9 KB · 查看: 457