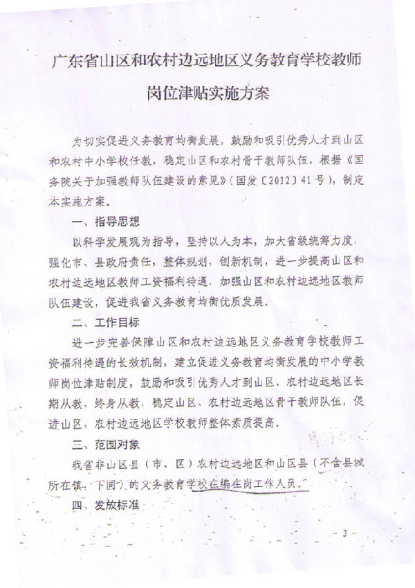
广东农村教师岗位津贴只有小学及初中教师才能享受,高中教师与此无缘

k3503906

教授
注册
2006-10-30
消息
2,868
反馈评分
1
点数
61
广东农村教师岗位津贴(从2013年1月起,每月不少于500元)只有小学及初中教师才能享受,高中教师与此无缘

南方台视频:[http://v.youku.com/v_show/id_XNTQ4MTUzNjky.html

因省文件规定教师岗位津贴只有义务教育学校教师才能享受,所以高中教师不在此列。引起高中教师强烈不满,23日上午,广东省梅州市五华县城百名教师集体罢课,抗议同镇同工不同酬的不公平政策,五华县城区五华中学、田家炳中学等学校教师聚集到五华县政府要求涨薪。领导说:“要讲奉献,没钱都要做,现在不是还饿不死你们吗?吵什么!”不知电白情况如何?

说句良心话,高中教师无论教学水平能力及工作量并不比小学初中教师低,同时肩负高考重任,但这次提岗位津贴把他们排除在外,不知是否合理?


[attachmentid=312150]
[attachmentid=312152]
[attachmentid=312153]
[attachmentid=312154]
[attachmentid=312151]
 

附件

  • 1.gif
    1.gif
    276.8 KB · 查看: 421
  • 5.gif
    5.gif
    212.8 KB · 查看: 376
  • 2.gif
    2.gif
    244.1 KB · 查看: 407
  • 3.gif
    3.gif
    298.9 KB · 查看: 425
  • 4.gif
    4.gif
    257.5 KB · 查看: 425
如果这样,那二中、三中、四中的高中老师都罢工去交初中吧!
 
最惨的还是二、三、四中的高中老师!同个学校,初中的老师有补贴,而高中的没有!估计要天下大乱了!
 
QUOTE(海的故事 @ 2013年04月30日 Tuesday, 04:55 PM)
最惨的还是二、三、四中的高中老师!同个学校,初中的老师有补贴,而高中的没有!估计要天下大乱了!
[snapback]3536320[/snapback]​


汉山、二、三、四中属于义务教育学校,其高中部分属于戴帽性质,其高中教师也属于义务教育学校教师,并且部分高中老师兼上初中的课程,如果高中教师没有津贴,下学期就没有老师上高中的课程了,高中部马上消失。
 
这是什么政策?为什么不以省城或首都为准?
 
真是不患多寡,患不均。教育要改革就是要废除这种大锅饭思想。
 

正在浏览此帖子的用户

后退
顶部