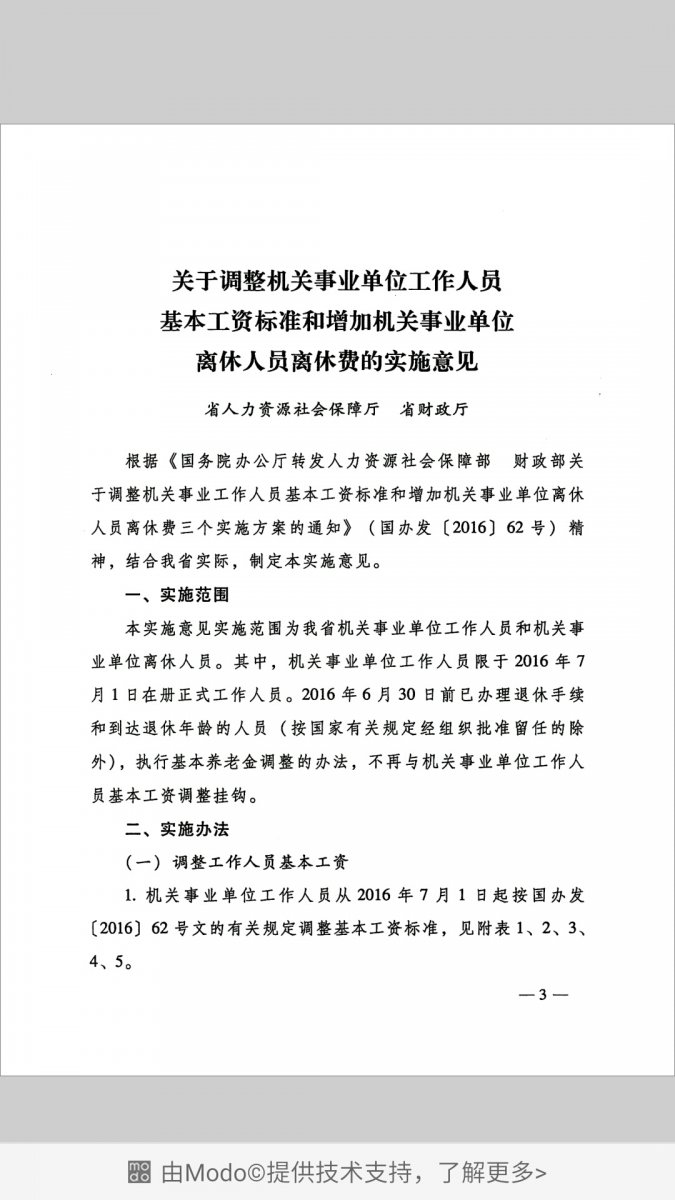
http://www.waizi.org.cn/law/12542.html 国办发[2016]62号是这份吗?看不出中一调资比中二调资要少?
凡 凡心 幼儿园 注册 2017-01-13 帖子 15 反馈评分 1 点数 0 2017-02-11 #51 http://www.waizi.org.cn/law/12542.html 国办发[2016]62号是这份吗?看不出中一调资比中二调资要少? 最后编辑: 2017-02-11
凡 凡心 幼儿园 注册 2017-01-13 帖子 15 反馈评分 1 点数 0 2017-02-11 #52 粤府办[2016]113号也看不出来啊? 附件 S70211-114401.jpg 76.5 KB · 查看: 564 S70211-114411.jpg 44 KB · 查看: 504 S70211-114420.jpg 102.9 KB · 查看: 607 S70211-114429.jpg 127.6 KB · 查看: 534 S70211-114504.jpg 118.8 KB · 查看: 617 S70211-121409.jpg 137.7 KB · 查看: 552 S70211-115408.jpg 305.1 KB · 查看: 525 S70211-115508.jpg 160.4 KB · 查看: 540 S70211-115634.jpg 171.8 KB · 查看: 506 S70211-115648.jpg 185.4 KB · 查看: 475 最后编辑: 2017-02-11
凡 凡心 幼儿园 注册 2017-01-13 帖子 15 反馈评分 1 点数 0 2017-02-11 #53 续继 附件 S70211-11583497.jpg 142.6 KB · 查看: 514 S70211-115853.jpg 108.3 KB · 查看: 479 S70211-120010.jpg 203.1 KB · 查看: 509 S70211-120434.jpg 123.1 KB · 查看: 491 S70211-120136.jpg 139.1 KB · 查看: 510 S70211-120254.jpg 108.2 KB · 查看: 501
B b654032 教授 注册 2012-06-01 帖子 2,385 反馈评分 27 点数 71 2017-02-12 #55 这次调资:高级与中级差距过大,老师群众意见也很大,应该缩小到合理的程度。
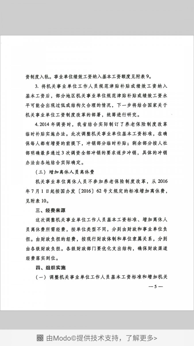
凡 凡心 幼儿园 注册 2017-01-13 帖子 15 反馈评分 1 点数 0 2017-02-14 #56 我不是强盗 说: 谣传信宜的按总工资的10%上调。信宜乱来! 点击展开... 信宜是按粤府办[2016]113号文件办事了,请看粤府办[2016]113号文件的第4页
巡逻兵 副教授 注册 2008-01-02 帖子 1,885 反馈评分 106 点数 101 2017-02-14 #58 凡心 说: 信宜是按粤府办[2016]113号文件办事了,请看粤府办[2016]113号文件的第4页 点击展开... 如果电白的正确,那么信宜就是乱来啦。