• 论坛网址:https://db163.us(可微信分享)、https://0668.es、https://0668.cc(全加密访问)

教育局你也太。。。。。。 (1人在浏览)

七八年前我跟你在论坛有聊过的
 
教育局一班不会教书的家伙,会教书也不会到那去,只管赚钱,还会什么?电白教育不落后才怪。
 
我也看过文件,校长也大会在念过。是由县检察院,纪委,教育局联合行文,资料只能向电白新华书店及茂名育才书店订购。现在很多行业比较混乱主要是因为管的人太多了。一些没有利益的行业却没有人愿意管。政企都分开了,我觉得学生资料应该交给市场而非政府主导。
 
QUOTE(好好 @ 2013年03月27日 Wednesday, 01:31 AM)
楼主 好像七八年前我和你有聊过的对吗 好像你是一中的 复读的?
[snapback]3519025[/snapback]​


呵呵,我在一中复读过一个月左右,有个晚上还被偷光了钱。
 
估计是因为时间关系,编者没有认真校对。
这和我打字经验出笑话一样。
 
QUOTE(男人→不归路 @ 2013年03月27日 Wednesday, 07:31 AM)
我也看过文件,校长也大会在念过。是由县检察院,纪委,教育局联合行文,资料只能向电白新华书店及茂名育才书店订购。现在很多行业比较混乱主要是因为管的人太多了。一些没有利益的行业却没有人愿意管。政企都分开了,我觉得学生资料应该交给市场而非政府主导。
[snapback]3519055[/snapback]​



家长和学生有权决定选择和订购辅导资料。有关部门行文只是规定学校向学生推荐书目和规范订购操作吧,并不是规定家长和学生订购何种资料。是不是这样????
 
新的垄断。
 
QUOTE(因爱而生 @ 2013年03月27日 Wednesday, 09:45 AM)
家长和学生有权决定选择和订购辅导资料。有关部门行文只是规定学校向学生推荐书目和规范订购操作吧,并不是规定家长和学生订购何种资料。是不是这样????
[snapback]3519075[/snapback]​



上面下发到学校的参考书目,一科就一本书,怎么参考对比选择?
 
错了 是下发到学校的参考书,
我这一科只有一本。而且并不符合我们课堂要求。
 
哪有光看书目就知道里面的内容的。
书目在校长室。只有看到实书才能选择吧
其实没有资料最乐意的是教师,讲完知识点,读几道题目就成了。
希望上面更加全面的考虑资料问题。
 
QUOTE(因爱而生 @ 2013年03月27日 Wednesday, 08:45 AM)
家长和学生有权决定选择和订购辅导资料。有关部门行文只是规定学校向学生推荐书目和规范订购操作吧,并不是规定家长和学生订购何种资料。是不是这样????
[snapback]3519075[/snapback]​


face3.gif
 
QUOTE(男人→不归路 @ 2013年03月27日 Wednesday, 09:17 AM)
哪有光看书目就知道里面的内容的。
书目在校长室。只有看到实书才能选择吧
其实没有资料最乐意的是教师,讲完知识点,读几道题目就成了。
希望上面更加全面的考虑资料问题。
[snapback]3519093[/snapback]​


只要是进入目录的教辅都可以去有发行资质的单位订购,这个是为了杜绝部分不法书商浑水摸鱼。
 
QUOTE(山里人家 @ 2013年03月27日 Wednesday, 07:19 AM)
教育局一班不会教书的家伙,会教书也不会到那去,只管赚钱,还会什么?电白教育不落后才怪。
[snapback]3519054[/snapback]​


你会教书,你可以从幼儿园教到大学。你不愧你的网名。哈哈
ha.gif
 
QUOTE(酒圣 @ 2013年03月26日 Tuesday, 10:41 PM)
关教育局屁事啊,乱来。
[snapback]3518839[/snapback]​


不关教育局的事,关谁的事?关你事吗?你脑残啊
 
QUOTE(酒圣 @ 2013年03月26日 Tuesday, 10:36 PM)
可以退换的啊。
[snapback]3518829[/snapback]​


订购的高回扣的盗版资料
 
QUOTE(拭目以待 @ 2013年03月27日 Wednesday, 10:27 AM)
不关教育局的事,关谁的事?关你事吗?你脑残啊
[snapback]3519123[/snapback]​


你没吃药就出来啊?你妈的B,张口就吐屎尿。
 
QUOTE(因爱而生 @ 2013年03月26日 Tuesday, 10:52 PM)
省已下发相关文件对本学期订资料作了明确规定,请你查阅再评论。教育局未有组织学校订购资料。
[snapback]3518872[/snapback]​


暗中组织
 
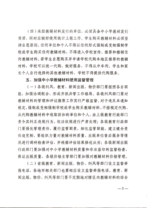
新闻出版总署办公厅8月30日下发《关于加强2012年秋季中小学教辅材料发行管理的紧急通知》,要求各地新闻出版管理部门加强中小学教辅材料发行管理,严格发行资质管理,规范发行经营行为,维护发行市场秩序。
《通知》说,中小学教辅材料必须由新闻出版行政部门批准的发行企业发行。任何部门、单位、个人未经批准一律不得从事中小学教辅材料的发行。严禁出版发行单位委托不具有发行资质的部门、单位、个人代理发行销售中小学教辅材料。
《通知》要求,出版发行单位须依照国家有关法规开展中小学教辅材料发行,从事中小学教辅材料发行业务必须依法签订供销合同。严禁出版发行单位派员进入学校、班级向中小学生和家长推荐、征订、搭售教辅材料。严禁出版发行单位伙同学校有关人员要求学生到指定书店购买中小学教辅材料。严禁采取高定价、低折扣形式推销中小学教辅材料。严禁销售内容质量、编校质量或印装质量不符合国家有关规定和标准的中小学教辅材料,对销售的不合格中小学教辅材料要全部召回销毁。严禁销售侵权盗版和非法出版的中小学教辅材料。
《通知》还指出,严禁出版发行单位与有关部门、单位、个人进行地下交易和一切形式的商业贿赂行为。严禁出版发行单位在中小学教辅材料出版发行活动中违规收取费用。严查出版物市场,特别是要严查校园周边出版物市场,发现问题立即整改。加大对群众举报、媒体曝光的违法违规发行中小学教辅材料问题和案件的查处力度,对发现的问题和案件严格依法依规及时进行处理。
 
贴多一次红头
 

附件

  • 11.jpg
    11.jpg
    172.9 KB · 查看: 266
  • 2.jpg
    2.jpg
    194.7 KB · 查看: 294
  • 33.jpg
    33.jpg
    213.3 KB · 查看: 256
  • 44.jpg
    44.jpg
    222 KB · 查看: 270
  • 555.jpg
    555.jpg
    237 KB · 查看: 274
  • 66.jpg
    66.jpg
    105.2 KB · 查看: 254
酒圣真热心肠
 
听说有些学校的老师又组织学生订过资料了
 
QUOTE(酒圣 @ 2013年03月27日 Wednesday, 10:30 AM)
你没吃药就出来啊?你妈的B,张口就吐屎尿。
[snapback]3519128[/snapback]​


我八你!你为什么说不关教育局的事?你是教育局长的走狗吗?
 
QUOTE(酒圣 @ 2013年03月27日 Wednesday, 10:49 AM)
贴多一次红头
[snapback]3519139[/snapback]​


文件不假,暗箱操作是真,你知道下面学校订购谁的资料吗?
 
QUOTE(酒圣 @ 2013年03月26日 Tuesday, 10:36 PM)
可以退换的啊。
[snapback]3518829[/snapback]​


你就是资料商吧!怎么换?老师收上来,交到教办,教办又要跟发行商即各镇的书店联系,等书店换回来,学期已结束了
 

正在浏览此帖子的用户

后退
顶部